新聞動態
2023年中國電線電纜行業全景圖譜
關注:發布:2023-03-27
本文核心數據:中國電線電纜企業注冊數量;中國電力電纜產量;中國光纜產量;中國電線電纜行業價格指數;中國電線電纜行業規模以上企業銷售收入;中國電線電纜行業市場份額
 
行業概況
1、定義
電線電纜,按國際有關規定其定義為“用以傳輸電(磁)能信息和實現電磁能轉換的線材產品”。通常將結構簡單無外護套、外徑較小的產品稱為電線,將結構複雜、有堅固密封外護套、外徑較大的產品稱為電纜。
電線電纜產品是電氣化、信息化社會中必要的配套產品,廣泛應用於發電、輸配電及終端用電等電力生產、傳輸及應用的各個環節,與國民經濟的發展及人們日常生活密切相關。電線電纜按照用途劃分可以分為五大類:電力電纜、通信電纜、電氣裝備用電線電纜、裸電線以及繞組線。
 
 
2、產業鏈剖析:下遊應用廣泛
目前,我國電線電纜行業產業鏈較為成熟,上遊行業主要為提供製造電線電纜產品原材料的基礎材料行業以及製造交聯絕緣套及護套料的橡膠行業,如銅、鋁及其合金、聚乙烯、聚氯乙烯化工行業等;中遊包括提供電力電纜、通信電纜、電氣裝備用電纜及裸電線、繞組線等其他類型電纜的電線電纜生產製造企業;下遊主要為對電線電纜有需求的行業,如工程機械、通信行業、電力行業、石油化工及建築行業等。
 
 
3、行業發展曆程:步入成熟期
我國電線電纜的發展史起步比較晚,第一家電纜廠——昆明電線電纜廠於1939年7月1日正式投產。1948年,昆明電線廠生產出6.6kV橡皮絕緣鉛包電纜。新中國成立後,1954年建立沈陽電纜廠(蘇聯援建),1956年正式投產,我國電線電纜生產從無到有。20世紀60年代以來,我國在導體生產和科研方麵進行了大量的工作,生產出電工鋁導體。20世紀80年代末,電線電纜行業產值占國民經濟產值的0.88%;到1998年,我國電線電纜產值占國民經濟總產值1%,反映出它仍有較強的生命力。
20世紀90年代以來,我國電線電纜業獲得高速發展,中國也是僅次於美國的世界第二大電線電纜生產國。2011年,中國電線電纜產業規模首次超過美國,成為全球電線電纜行業第一大市場。隨後,隨著我國電線電纜市場快速發展,行業已經步入成熟階段。
 
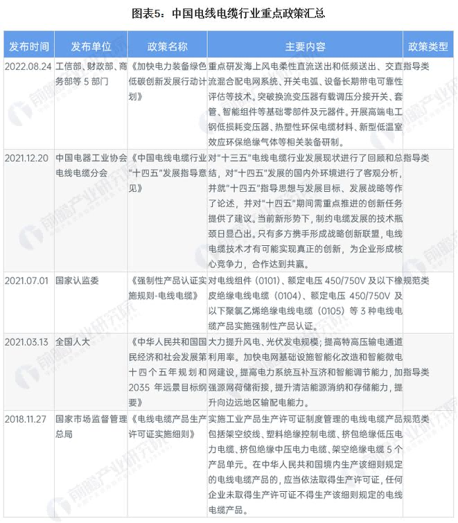
4、行業政策背景:加快特高壓及智能電網建設
近年來,政府各部門發布了一係列的政策法規以推動國內電線電纜行業健康、快速地發展。《中華人民共和國國民經濟和社會發展第十四個五年規劃和2035年遠景目標綱要》提出,提高特高壓輸電通道利用率,加快電網基礎設施智能化改造和智能微電網建設,提升向邊遠地區輸配電能力。
 
 
 
行業發展現狀
1、企業數量眾多
我國電線電纜行業的企業數量眾多,其中以中小企業居多。根據中國企業數據庫企查貓,截至2022年12月27日,中國電線電纜行業的主要企業共有30300家,其中以2021年為主要注冊熱潮,當年注冊企業數量為2095家,而2022年則為778家。
 
 
注:篩選邏輯為名稱、產品服務和經營範圍中包含了“電線電纜”的企業,行業歸類從屬於國民經濟分類的“電線、電纜、光纜及電工器材製造”。
2、電力電纜及光纜產量均有所回升
國家統計局數據顯示,2011年以來,我國電力電纜總產量整體呈現震蕩走勢。在經曆2017-2018年連續兩年產量規模下滑之後,2019年,我國電力電纜總產量規模有所回升,整體規模達到5141萬千米,同比增長13.44%。2021年,隨著疫情逐步好轉,國內電力電纜產量達到5480萬千米,同比增長4.52%。
 
 
光纜方麵,國家統計局數據顯示,2011-2021年,我國光纜產量整體呈波動變化。2021年下半年以來,尤其是2021年10月以來,中國移動、中國電信等運營商對普通光纜產品等集采招標呈現量價齊升的趨勢,采購規模和價格均較上年實現較大幅度上升。一直到2022年上半年,中國聯通和中國廣電也進行了相關光纜產品的集采。2022年前三季度,國內光纜產量累計值達到2.64億芯千米,光纜產量累計增長11.5%。
 
 
3、價格指數居於高位
近年來,我國普通電力電纜、光電線纜、通用裝備線纜企業數量較多,產能已經過剩,市場陷入以價格競爭為主的低水平惡性競爭,行業的價格水平自2016年起持續下滑。中國五金機電價格指數顯示,電線電纜行業價格指數長期以來低於100,產品技術含量低、同質化問題嚴重是導致行業價格持續低迷的主要原因。但是隨著疫情影響減弱,市場投資熱情漸起,加之政策的引導,自2020年11月開始,價格指數有了明顯的回升。截至2022年12月,我國電線電纜行業價格指數為124.65,已經遠高於前期高點。
 
 
注:價格指數基數2012年6月=100。
4、市場規模增速放緩
近年來,隨著中國電力、石油、化工、城市軌道交通、汽車以及造船等行業快速發展和規模的不斷擴大,特別是電網改造加快、特高壓工程相繼投入建設,以及全球電線電纜產品向以中國為主的亞太地區轉移,中國電線電纜行業市場規模迅速壯大,電線電纜製造業已經成為電工電器行業二十餘個細分行業中規模最大的行業,占據四分之一的比重。
根據國家統計局的數據,由於近年來我國宏觀經濟疲軟和製造業去產能的影響,電線電纜行業一度出現規模下滑,並在2018年達到低穀,達到0.99萬億元。隨著我國對新能源等投資的加快,電線電纜行業開始緩慢複蘇。2021年中國電線電纜行業規上企業銷售收入達1.12萬億元,同比增長3.6%。
 
 
注:規模以上企業指營收規模2000萬元以上的企業。
 
行業競爭格局
1、區域競爭:國內形成多個電線電纜產業集群
從企業數量區域分布來看,目前中國電線電纜企業主要分布於東部沿海地區,以河北、江蘇、廣東、浙江、山東等省份為主。截至2022年12月27日,河北共有相關電線電纜企業數4507家,江蘇和廣東分別有3856家和3519家。
 
 
注:篩選邏輯為名稱、產品服務和經營範圍中包含了“電線電纜”的企業,行業歸類從屬於國民經濟分類的“電線、電纜、光纜及電工器材製造”。
 
2、企業競爭:市場集中度低
我國電線電纜行業競爭激烈,市場份額較分散。2021年,全國電線電纜行業銷售收入為11154億元,其中寶勝股份的電線電纜業務營業收入達406.59億元,市占率為3.65%,排名第一;遠東股份和起帆電纜的電線電纜業務營業收入為184.30億元和183.45億元,市占率分別為1.65%和1.64%;其餘企業市場份額均低於1%。
從整體上看,我國電線電纜行業市場集中度低下,行業內多數企業規模較小,產品單一且多集中在中低壓電線電纜領域,因此中低壓電線電纜產品同質化競爭嚴重。目前,國內大型電線電纜企業、外資企業和合資企業在國內特高壓、超高壓電力電纜和高端特種電纜如核電、海纜等領域開展市場競爭,在某些細分市場已經形成幾家電線電纜企業寡頭壟斷的競爭格局。
 
行業發展前景及趨勢預測
1、發展前景:行業市場規模接近1.6萬億元
南網電網明確提出,“十四五”期間規劃投資約6700億元,以加快數字電網建設和現代化電網進程,推動以新能源為主體的新型電力係統構建。根據國家對電線電纜主要應用領域-電力(新能源、智慧電網)、軌道交通、航空航天、海洋工程等規劃來看,未來我國電線電纜行業前景向好,行業產品升級趨勢明顯。預計到2027年,中國電線電纜行業規上企業銷售收入接近1.6萬億元。
 
 
2、發展趨勢:高端智能化進程將加快
“十四五”期間,國家將大力提升風電、光伏發電規模;提高特高壓輸電通道利用率,加快電網基礎設施智能化改造和智能微電網建設,也因此對電線電纜的質量提出了新的要求。在此背景下,行業內領先企業將加大研發投入、完善研發體係,行業研發能力和技術水平將持續提升。同時,隨著新能源、高端裝備製造業等領域的快速崛起,對特高壓、超高壓電力電纜和高端特種電纜的需求日益增加,未來電纜行業將加快高端智能化進程。
 
 
 
本文來源:http://www.163.com/dy/article/HT553S7L051480KF.html 如有侵權,請聯係刪除!

服務熱線:

199-6620-1913

電話:020-8275-6166
傳真:020-8271-2632
地址:廣州增城廣汕路瀝口路段香蕉在线观看视频工業園

Copyright © 2018 廣東香蕉在线观看视频電纜有限公司  版權所有
粵ICP備31871927號
網站地圖